
2017眼看着就这么过去了,马上就到年终总结、展望2018的时候了,呵呵哒想想都头痛!这一年我们似乎都是忙忙叨叨地干了很多事情,但光会干活,不会表达,你的年终奖就只能和你Say Goodbye了!
那么,年终总结到底该怎么写?2018年的质量工作计划,要从哪里切入?今天的分享,希望可以帮到你!
第一部分:年终总结怎样写?
其实,很多人写不好年终总结,都是因为这些问题:
1. 事无巨细,没有重点
一整年的工作涉及方方面面,大小事情很多,无需事无巨细地对所有工作进行总结,芝麻西瓜一起抓。要清楚年度总结绝不是月总结或者周总结的堆砌,一定要抓住这一年来的工作重点和几个突出的成绩、亮点进行阐述,不能让领导产生“事情做了不少,但都印象不深”之感。
2. 简单罗列,只是工作量的汇总
工作总结不仅仅是工作量的罗列汇总,而是要通过总结上升到理性的高度来认识所做的工作。没有经验体会的总结是不全面的,不完整的,也是毫无意义的。
3. 过分报喜or过分低调
很多人都会有报喜不报忧的倾向。特别是在年终总结中,大家肯定希望提及自己的功劳,体现价值。反而对失误的事情闭口不谈。其实这样很不好,因为自己发现失误,并且总结得出经验,可以规避以后类似的问题。
另外,如果你不主动提及失误,当由领导发现你的失误时,你又该如何应对呢?
另一种情况就是过分低调。我们会觉得自己的所作所为,领导都看在眼里呢!这就导致我们在年终终结上会犯这样的错误:对于自己的成绩,寥寥带过,对于失误的地方,又检视地过于细致。
随着企业规模的不断提升,许多领导人越来越放权,领导人有时并不会全面地了解你的工作情况。你不懂表现,很可能会给领导人造成你能力不佳、不懂思考的误会。
4. 谎报数字,成绩注水
年终总结,是公司的一件大事,需要全体员工的参与。这么多双眼睛下,部分人会做出谎报数字或共享别人的工作成果,以体现出自己不错的工作成绩的事情。这种事有违信誉,也违背实事求是的工作原则!
5. 临阵磨枪、草草了事
通常年底工作繁忙,这时候还要做年终总结,难免很多人不会临阵磨枪,草草了事!
但其实,许多部门每周、甚至每日都会开例会,而例会上的总结恰恰是年终总结时可以参考的素材。因此,一份好的年终总结不是临阵磨枪、拍拍脑袋就能成就的,它其实也需要日常的积累和进行阶段性总结。只有把平时的总结做好了,才能“多快好省”地写出一份到位的年终总结。
那么,如何写好一份年终总结呢?
写好年终总结的几个关键
1. 明确定位:你给谁写?
对内写工作总结,也许是你是写给直属领导,也许是你帮领导写总结材料给更上一级的领导看;
对外写工作总结,也许是给主管部门,也许是给外部专家,也许是服务的客户。
这些场合对工作总结的要求,文风,素材,框架区别都很大。很多人写总结习惯复制粘贴,但是面对不同的汇报对象,你能随便复制粘贴吗?
如果你给不同的人写汇报材料,就要学会从他们的角度来思考问题,从他们需要的高度来提炼材料,你的年终总结写作能力才能真正提高!
2. 明确类型:你写哪种?
仅仅知道工作汇报的对象还不够,还得了解自己汇报的类型。
在内部汇报建议按基层,中层,高层分类考虑,基层往往侧重搜集材料,中层往往侧重提炼思路,高层往往侧重提出愿景,这些就决定了你写汇报的基调和选材必须有差异。
基层写年终总结多是汇报自己的岗位工作,直白说就是没有功劳晒苦劳,都是差不多的工作,就比一比谁的份量足。这样带来的一个弊端就是工作总结越写越厚,但在领导眼里,谁的工作总结写得厚就是做得比较多比较好,其实这也是有道理的——如果你平时不注意积累不注意搜集材料临到年尾你哪里来的素材把总结写厚?
基层要敢把年终总结写薄,要么是工作业绩太出色,要么的确没什么好业绩写,要么单位本来就是走形式主义的场,你说你是哪一种?
但中层写总结对自己就要更高的要求,仅仅会记流水账还不够,还得会归纳提炼。中层一般都要在上一阶段的经营分析基础上,提出自己部门未来一年的工作思路,这里面不能只是没有业绩凑亮点,而是要拼深度拼力度。
至于高层做总结,更多是强调战略规划,有些人会嘲笑高层只会没有愿景画大饼,但是作为高层反复让员工相信我们有能力看见行业未来的发展前景和空间,有信心抢占业务的制高点,是非常重要的激励团队士气的措施,这些不叫总结,要总领。对高层而言,好总结不是比谁写得多,而是比谁看得远。
3. 明确基调:何种写法?
屡战屡败还是屡败屡战?一无所获还是积累经验?这不是玩文字游戏,这是态度问题!
同样的成绩,不同的解读就会带来不同的反馈。在没有业绩的情况下,至少证明你一直在努力尝试,一直在试错中成长!
语言是有力量的,有时候语言的力量能帮你保住饭碗,因为语言是你心态的反应。
4. 明确结构:何种框架?
工作总结最忌讳形式化,或者写成一笔流水账,汇报工作要有一个框架。
领导喜欢的汇报思维往往是以点带面还是面面俱到?一分为二还是抓大放小?实在没有办法就试试一个观点三个论据的结构,这就是所谓的“一个中心,三个基本点”写作方法。
但是工作汇报中领导想看到的无非两点:要么开源,要么节流。如果业绩不好,开源无能,那就说说为公司节约了多少成本,也可以变相突出自己任劳任怨、加班加点。
把总结与领导关心的问题直接挂钩,至少说明你的存在还是有那么一点点的价值。
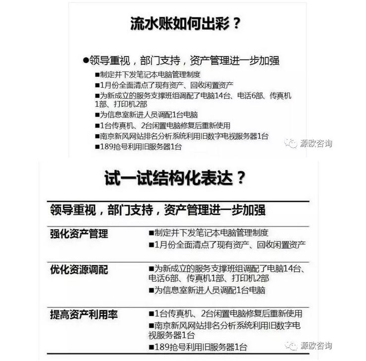
例如,看看这两张图,你稍微明白些了吗?
第二部分:明年质量工作计划怎么做?
一般来说,质量管理年度工作计划主要分九个部分:
工作重点
供应商质量管理
行业(企业)标准的推广
检验工具
成本控制
客户投诉
绩效考核
教育培训
品质改善活动推进
一. 明年工作重点
采用周报和月报对当周、当月工作进行总结并制定下周、下月的工作计划。各责任人按计划行事,并做到跟踪、验证并保证总体任务的完成。
制定部门质量目标:包括成品漏检率、品质异常跟踪处理率、出货批合格率等,以确保品质监控的质量。
加强技能知识学习:学习测试和质量检验方面的知识,提高检验人员综合能力,以便在产能扩大,部门人力紧张时确保部门目标任务的完成。
加强团队管理,减少人员流失,增进协作意识,确保部门完整性。
加强制程质量控制,设计QC工程图,搭建质量控制的整体框架。
完善质量控制流程和检测手段:建立和完善进料、制程以及成品出货检验之作业流程和检验标准。
客诉分析和解决要落实到根本:目前的客诉分析还不够深入,质量工程师也没有完全介入到客诉的分析和改进中,改进不彻底。今年在处理质量投诉的过程中,要更加重视反复出现的问题,必要时提出预警,积极预防。做到召集相关部门进行原因分析,及时制订整改措施、预防措施,协助客服人员在三天内回复给客户,质量管理部监督执行并追踪处理情况。
质量管理部在体系方面要进行全面的整理和建设,对各部门的体系文件重新检讨,真真正正做到说、做、写一致,并分阶层培训,普及ISO知识,对新员工进行上岗培训并保证充分理解个人工作职责;对管理者进行ISO强制培训及考核等,并认真学习及执行各部门之相关文件。让各部门熟悉各自工作职能并严格按ISO体系文件要求执行。
分析过往一年的质量问题,体现了现有品质控制手段不够完善,有漏洞。主要是对产品检验手段和检验技术的缺乏,导致很多问题分析得不够全面彻底。这也是未来质量管理部检验工作要积极改进的地方。
二. 供应商质量管理
签定质量保证协议;
交货时必须提供产品出货检验报告;
加强来料数量、包装外观等确认;
制作供应商质量月报表,定期召开供应商质量会议;
跟进供应商质量改善行动;
供应商审核与评价;
供应商评级管理: 月批合格率≥95%为A级;月批合格率<95%或≥85%为B级;月批合格率<85%为C级;对被评为C级的供应商发出纠正预防措施报告,要求其改善质量,对整体素质较差的供应商建议剔除。
三. 行业(企业)标准的推广
行业知识教材的编写。由质量管理部召集研发、技术、业务、生产等人员,收集相关的基础知识,再查阅收集相关的国内外标准,把这些资料转化为本公司的内部文件。
对此内部文件进行讨论,请有关专业人士修订。经审核和批准后向公司内部及客户方推广与应用。
为加强行业标准的应用,需在公司内开展相应的内部学习培训,并进行定期考核,将考核的结果作为员工晋升和加薪的依据,最终达到所有员工熟悉行业标准。
四. 检验工具的添置、校正及保养
建立设备管理台帐,申请表;
建立设备领用借用登记表;
制定设备定期点检计划,对设备进行维护和保养;
测量系统分析;
制定检验设备、仪器、工具的操作指导;
必要时根据操作指导制定培训教材。
五. 成本控制
合理的预防成本 尽量给产品设计与验证提供充足的时间,总比造成客户投诉后处理起来要经济的多;
降低检验成本 包括仪器设备的维护与校正,人员的培训等等,检验方式的合理运用;
减少不良成本 包括报废、返修等内部损失以及退货、投诉处理、返修、索赔、运输、公司形象等外部损失成本。
六. 客户投诉
参照目前的投诉处理流程进行,但是增加下列事项:
当调查出原因后,必须即时制定出改善措施;
将改善措施落实到工序上实施,并确认效果;
质量管理部定期跟踪投诉改善效果;
对再次发生类似问题的投诉,一定要追究上次纠正措施实施的有效性之后,再来分析处理;
客诉处理结果输出到岗位绩效考核。
七. 绩效考核
工作业绩方面:个人素质、工作量、工作效率、工作达成度等;
工作能力方面:计划性、
东莞市源欧企业管理咨询有限公司 版权所有 Copyright 2016